
El crecimiento excesivo de tejido fibrótico en el corazón, conocido como fibrosis, está asociado con la progresión de la insuficiencia cardíaca. Un grupo de la Facultad de Medicina de la Universidad de Nagoya (Japón) ha descubierto una enzima, la proteína quinasa N (PKN), que regula la fibrosis cardíaca. La enzima cataliza la conversión de fibroblastos cardíacos en miofibroblastos, lo que amenaza la integridad del corazón.
El corazón utiliza pequeñas células llamadas fibroblastos para mantener su integridad y, tras una lesión, estas suelen convertirse en miofibroblastos. Los miofibroblastos ayudan a la cicatrización de las heridas al producir tejidos de conexión fibrosos, como el colágeno y la elastina. Sin embargo, en los pacientes con insuficiencia cardíaca, suelen provocar una acumulación excesiva de tejido, lo que provoca el endurecimiento del tejido cardíaco y un deterioro de su funcionamiento, una afección conocida como fibrosis. Este proceso provoca una pérdida de la integridad de la estructura del corazón, lo que aumenta el riesgo de sufrir un ataque cardíaco. La enzima PKN está implicada en una cascada de señalización que provoca la activación de los fibroblastos cardíacos .
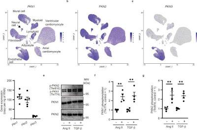
El grupo del Departamento de Cardiología de la Facultad de Medicina de la Universidad de Nagoya sospechó la participación de la PKN en los cambios de fibroblastos a miofibroblastos observados en la fibrosis. En las células de mamíferos, existen tres formas de PKN: PKN1, 2 y 3. Por ello utilizando datos de secuenciación de ARN, identificaron PKN1 y 2 en fibroblastos cardíacos. El estudio utilizó ratones criados sin PKN1 y PKN2. Descubrieron que, aunque la función cardíaca no se vio afectada, hubo una disminución notable en la expresión de actina y colágeno en el modelo de infarto de miocardio e insuficiencia cardíaca. Estas proteínas son componentes esenciales responsables de la acumulación de tejido observada en la fibrosis. También descubrieron que los ratones con PKN1 y 2 suprimidos no mostraron conversión de fibroblastos a miofibroblastos.
En la actualidad no existen tratamientos que se centren en la PKN. Sin embargo, el grupo espera que sus hallazgos conduzcan al desarrollo de inhibidores de la PKN. Estos inhibidores constituirían un nuevo tipo de tratamiento para pacientes con riesgo de insuficiencia cardíaca.
El estudio fue publicado en la revista Nature Communications.
