De cuando la sociología daba sus primeros pasos III: Reino Unido e Italia

Por Jcarlosbarajas @kurtgoedel2000

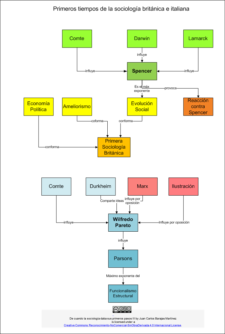
Diagramas que describen las relaciones entre autores que se tratan este artículo


Evolution… is a change from an indefinite incoherent homogeneity,To a definite coherent heterogeneityHerbert SpencerFirst Principles 16, 138
40) El denominado principio de Pareto; empleado frecuentemente en el enfoque estadístico de garantía de calidad del SWa) "El número de defectos del SW crece exponencialmente con el número de niveles jerárquicos presentes en el equipo de desarrollo";b) "El 80% de los defectos tienen su origen común en el 20% de los factores causantes";c)"Cuando un buen programador es ascendido a analista la tasa de errores se duplica, con un nivel de confianza del 95%";d) "Para una complejidad dada en un proyecto informático el número de errores se duplica cada período de 18 meses o fracción";La respuesta es bPregunta 40ª del Ejercicio 1º de la oposición al Cuerpo Superior de las TICde la Administración General del Estado en 2003
Hemos examinado ya, en dos artículos anteriores, los primeros pasos de la sociología en Franciay en Alemaniay hemos conocido la obra y los milagros de autores como Saint-Simon, Comte, Durkheim, Marx, Weber y Simmel. En este artículo vamos a dar un paseo por los primeros tiempos de la sociología en el Reino Unido e Italia, que es tanto como darse un garbeo por la sociología de Spencer y Pareto.
Reino Unido y SpencerLos primeros tiempos de la sociología británica están marcados por la importancia de tres escuelas de pensamiento que están relacionadas con la ideología liberal: la economía política, el ameliorismo y la evolución social.
La escuela de la economía política estaba formada por científicos sociales que aceptaban en gran parte la teoría de la sociedad industrial y capitalista de Adam Smith (1). Según las ideas de Smith, en todo mercado existe una “mano invisible” que lo modela y regula. El mercado era considerado por estas gentes – y por muchos hoy en día – como una realidad independiente que se situaba por encima de los individuos y controlaba su conducta. El mercado era una fuente positiva de orden, armonía e integración para la sociedad y, como el mercado era de esta manera y no de otra, la función de los sociólogos no consistía en criticar a la sociedad sino simplemente en reunir los datos sobre las leyes que la regían.
Fijaron su objeto de estudio en el individuo y para estudiar las estructuras sociales simplemente había que agregar los datos individuales para obtener una descripción colectiva. Así que a principios del siglo XIX los estadísticos dominaban la ciencia social británica, acumulando datos y desentendiéndose de las preocupaciones sociales. En lugar de plantear teorías explicativas, su esfuerzo iba en el sentido de establecer indicadores sociales más exactos.
Conforme fue pasando el tiempo se fueron dando cuenta de que era necesario un mayor esfuerzo de teorización, que no tenían explicación para los fallos del mercado y de la sociedad en general. Detectaron el problema de la pobreza pero, dada su obcecación con el individuo, fueron incapaces de asociarla al resultado de las relaciones en las estructuras sociales, se dedicaron a realizar estudios de campo más detallados y desarrollar técnicas empíricas más complicadas y exactas. Los estadísticos no llegaron a la conclusión de que el conjunto del sistema económico y político era el problema y que la mano invisible no lo resolvía todo.
Los seguidores del ameliorismo sí creyeron que había solución a los problemas sociales. Una solución que previniera la violencia y la revolución, una solución que reformara el sistema sin alterar su esencia. 
Así que siguiendo esos puntos de partida decidieron que el problema no estaba en la sociedad sino en el individuo. Esta corriente precisamente lo que buscaba era la reforma de la sociedad por medio de la reforma del individuo. Si se reformaba a los individuos y la suma de los individuos constituía la sociedad se reformaba a la sociedad en su conjunto. Las causas de la pobreza, por ejemplo, había que buscarlas en las personas, en su pobreza intelectual y espiritual, en su impureza, falta de higiene e inmoderación. 
Y como origen último de todas estas causas de miseria moral había un único motivo: el alcoholismo. Ahí encontraron su piedra filosofal, la causa perfecta, ya que era una patología individual y no social, a la sociedad había que dejarla en paz. Por estas razones,los partidarios del ameliorismo, no desarrollaron ninguna teoría de la estructura socialsino una teoría sobre las causas sociales de esos problemas individuales.
La tercera escuela, la evolución social, representa una teoría con mayor peso que las anteriores. Tiene una notable influencia de la obra de Comte (2) pero sobre todo, descansa sobre la imponente figura de Herbert Spencer. La influencia de Spencer en la sociología británica hasta bien entrado el siglo XX fue enorme ya fuera para seguirle como para oponerse a sus ideas. 
Spencer mantuvo durante toda su vida posiciones claramente liberales. Era partidario del “laissez faire(3), pensaba que el Estado no debía intervenir en los asuntos individuales salvo en asuntos muy concretos como la protección de las personas. Al contrario de su admirado Comte, Spencer no sentía interés por las reformas sociales, la sociedad debía funcionar libre de todo control externo.
Spencer era un darwinista social (4), aunque el término en aquellos tiempos no tenía el sentido peyorativo que con todo mérito ha adquirido después. Sostenía la idea evolucionista de que el mundo mejoraba progresivamente y, si lo hacía por su propio movimiento, no tenía sentido la intervención externa.
Adoptó la idea de que las instituciones sociales, como los animales y las plantas en el mundo natural, se adaptaban a su entorno social. Era partidario también del concepto de selección natural de la supervivencia del más apto (5). Entre dos instituciones sociales de funciones similares sobreviviría la que mejor se adaptase al medio social. 
Como en el caso de Comte y Durkheim (6), Spencer veía a la sociedad como un organismo vivo con un conjunto de órganos, cada uno con su función específica, que trabajan juntos para el buen funcionamiento de la sociedad.
Dentro de su teoría evolucionista es posible identificar dos grandes perspectivas. La primera de ellas hace referencia al tamaño creciente de la sociedad. La sociedad crece por mor del aumento de la población y por la unión de los grupos sociales adyacentes, lo que llamó “composición”. Así, se produce un movimiento evolucionista desde sociedades más simples a las compuestas, doblemente y triplemente compuestas. El aumento del tamaño de la sociedad conlleva el crecimiento de las estructuras sociales y una mayor diferenciación en las funciones que desempeñan.
Spencer divide a las sociedades entre sociedades militares y sociedades industriales. Las sociedades militares son más antiguas, están caracterizadas por tener una estructura preparada siempre para la guerra. No era el tipo de sociedad ideal para Spencer pero, en una primera fase, eran funcionales para mantener unidas a las sociedades y crear a través de la composición las poblaciones necesarias para desarrollar las sociedades industriales.
Las sociedades industriales, las favoritas de Spencer, tienen superado ese estado de guerra permanente. La sociedad industrial se basa en la amistad, el altruismo, la especialización, la colaboración voluntaria entre las personas y el reconocimiento del mérito. 
Estas sociedades se mantienen mediante contratos voluntarios y, en un concepto muy parecido al de la solidaridad en Durkheim, mediante una ética común muy consolidada. Si esto es así, ¿quién necesita de un gobierno que lo controle todo?, debe limitarse a controlar lo que las personas no deben hacer. 
La evolución general lleva a las sociedades militares hacia la forma de las sociedades industriales modernas, aunque Spencer reconoce que es posible la existencia de regresiones periódicas al estado de guerra.
La segunda perspectiva del progreso social que nos ofrece Spencer está relacionada con la idea de que las sociedades evolucionan, por un lado, hacia un estado moral superior o perfecto y, por otro lado, considera que las sociedades más aptas sobrevivirán y las que no alcancen el nivel se extinguirán. Todo ello como resultado de un proceso progresivo de adaptación al mundo.
Al principio las ideas de Spencer disfrutaron de un gran éxito, incluso sus ideas tuvieron compañeros de viaje con los que Spencer no se hubiera tomado ni un café, ideas que se sacaron de contexto y se radicalizaron. Esto provocó un rechazo durante muchos años hasta el nacimiento de recientes teorías de la evolución social que lo han recuperado, incluyendo en este rechazo partes de su teoría – como la de las instituciones sociales– que son interesantes. La mayor reacción contra Spencer se basaba en su concepto de supervivencia del más apto, idea en la que siempre se mantuvo a pesar de que de otros conceptos que podrían calificarse de ofensivos si se retractó.
Italia y ParetoWilfredo Pareto,aunque actualmente es una figura poco influyente, monopolizó la sociología italiana a caballo de los siglos XIX y XX. Las ideas más importantes de Pareto se desarrollan en oposición a la figura de Carlos Marx(7) y al racionalismo derivado de la Ilustración (8).
Frente a Marx opuso una teoría elitista del cambio social, frente a la ilustración Pareto subrayaba el papel irracional de ciertos factores como los instintos humanos que configuran en gran parte el comportamiento social.
Tres son las aportaciones que vamos a destacar de Pareto: la teoría del cambio social, la concepción sistémica de la sociedad y el principio de Pareto o del 80-20.
Como hemos señalado Pareto desarrolló una teoría del cambio social en contraste con la teoría marxista. Mientras para Marx el papel de cambio era protagonizado por las masas, para Pareto eran unas elites de egoístas ilustrados.Es la elite racional la que dirige a las masas irracionales. Al carecer de capacidades racionales, las masas no constituyen una fuerza revolucionaria. De esta manera, el cambio social, se debería a la degeneración de las elites.
Cuando la degeneración de la elite llega a un determinado grado se sustituye por otra elite no gobernante o por los elementos sobresalientes de las masas. Instalada en el poder la nueva elite, el proceso comienza de nuevo y así cíclicamente.
En segundo lugar, Pareto concebía a la sociedad como un sistema en equilibrio constituido por partes o subsistemas independientes. Está idea caló en el funcionalismo norteamericano y en su figura señera, Talcott Parsons (9), que le citó profusamente en su obra “La estructura de la acción social”. La teoría de Pareto jugó un papel muy importante en la teoría de Parsons.
Por último vamos a hablar del principio de Pareto o regla de 80-20. Es este un aspecto de la obra de Pareto que personalmente me interesa mucho por tres razones, aunque sociológicamente no le veo mucha relevancia. En primer lugar porque se trata de un principio que ha saltado de disciplina en disciplina , en segundo término, porque no veo justificación científica para ese salto y, en tercer lugar, por razones biográficas, ya que el dichoso principio me ha asaltado en los sitios más insospechados aplicado a las cosas más dispares.
Pareto estudió la acumulación de la propiedad de la tierra en Italia. Llegó a la conclusión de que el 20% de los propietarios poseían el 80% de la tierra y el 20% restante de los terrenos era propiedad del 80% de la población restante. Pareto pensaba que esta distribución se repetía en otros órdenes de la vida, de manera que la sociedad se dividía naturalmente entre “los pocos de mucho” y los “muchos de poco”. De ahí al concepto de elite hay poca distancia.
De esta manera, cada vez que se produce una distribución de este tipo de manera aproximada, alguien se acuerda de Pareto y aplica su nombre a esa distribución. Así, el principio de Pareto se ha aplicado a la política, a la economía, a la distribución de productos – es en este ámbito cuando alguien que no fue Pareto inventó el diagrama de Pareto (10)-, en control de calidad y, cómo no, en ingeniería del software (11).
En este último ámbito, que me toca muy de cerca, se suele decir que el 80% del esfuerzo de desarrollo – en tiempo y recursos – produce el 20% de los programas, mientras que el 80% restante se produce con el 20% del esfuerzo. También se aplica a las fases de prueba de los programas en parecidos términos. Lo he leído en muchos libros pero yo nunca he visto una demostración matemática o estadística, no digo que no la haya, sólo que yo no la he visto. Para mí que tiene que ver con una apreciación, más o menos subjetiva, extraída de la experiencia, que sigue a la realidad de manera aproximada, y repetida hasta la saciedad hasta convertirla en una verdad incontestable. No olvidemos por ejemplo, que ahora los economistas en su mayoría dividen la renta normalmente en deciles (12) y aplican – en un contexto de gran desigualdad – la regla del 90-10.
No creo que Pareto imaginara ni por un instante que su principio, o al menos su nombre, se aplicaría al desarrollo de programas para unas máquinas que ni siquiera existían en su época.
Juan Carlos Barajas MartínezSociólogo y, para su condenación eterna (13) , ingeniero de software.
Notas:
  1. Adam Smith (5 de junio de 1723 - 17 de julio de 1790) fue un economista y filósofo escocés, uno de los mayores exponentes de la economía clásica.
  2. Auguste Comte, nacido como Isidore Marie Auguste François Xavier Comte (Montpellier, 19 de enero de 1798-París, 5 de septiembre de 1857), es considerado el creador del positivismo y de la sociología, aunque hay sociólogos que solo le atribuyen haberle puesto el nombre. Ver “De cuando la sociología daba sus primeros pasos” en este mismo blog.
  3. La frase “laissez faire, laissez passer” es una expresión francesa que significa «dejen hacer, dejen pasar», refiriéndose a una completa libertad en la economía: libre mercado, libre manufactura, bajos o nulos impuestos, libre mercado laboral y mínima intervención de los gobiernos. Fue usada por primera vez por Vincent de Gournay, fisiócrata del siglo XVIII, contra el intervencionismo del gobierno en la economía.
  4. El darwinismo sociales una teoría social que defiende que la teoría de la evolución de Charles Darwin tiene aplicaciones sociales en instituciones humanas. Está basado en la idea de la supervivencia del más apto concebido como mecanismo de evolución social y la creencia de que el concepto darwiniano de la selección natural puede ser usado para el manejo de la sociedad humana, insistiendo en la competición (étnica, nacional, de clase, etc.) por recursos naturales o diversos puestos sociales. En general, defiende la eugenesia como argumento para aplicar métodos de "depuración" o "mejora" de la especie humana e implica un conjunto de reformas a las leyes sociales o políticas en un plano de lucha entre individuos o grupos humanos, concebidas como una forma de progreso social y biológico.
  5. La "supervivencia del más apto" es una frase propia de la teoría evolutiva de Charles Darwin y el darwinismo social, como una descripción alternativa de la selección natural. En su sentido esencial, se refiere a la competencia por la supervivencia o predominancia de una especie (o raza) sobre otra. El concepto fue acuñado por Herbert Spencer y retomado por Charles Darwin.
  6. Émile Durkheim(Épinal, Francia, 15 de abril de 1858 – París, 15 de noviembre de 1917) fue un sociólogo francés. Estableció formalmente la disciplina académica y, junto con Karl Marx y Max Weber, es considerado uno de los padres fundadores de dicha ciencia. Ver “Decuando la sociología daba sus primeros pasos” en este mismo blog.
  7. Karl Marx, conocido también en castellano como Carlos Marx (Tréveris, Reino de Prusia, 5 de mayo de 1818 - Londres, Reino Unido, 14 de marzo de 1883), fue un filósofo, intelectual y militante comunista alemán de origen judío. En su vasta e influyente obra, incursionó en los campos de la filosofía, la historia, la ciencia política, la sociología y la economía; aunque no limitó su trabajo solamente al área intelectual, pues además incursionó en el campo del periodismo y la política, proponiendo en su pensamiento la unión de la teoría y la práctica. Junto a Friedrich Engels, es el padre del socialismo científico, del comunismo moderno, del marxismo y del materialismo histórico. Sus escritos más conocidos son el Manifiesto del Partido Comunista (en coautoría con Engels) y El Capital. Ver “Decuando la sociología daba sus primeros pasos II: Alemania” en este mismo blog.
  8. La Ilustración fue un movimiento cultural e intelectual europeo (especialmente en Francia e Inglaterra) que se desarrolló desde fines del siglo XVII hasta el inicio de la Revolución francesa, aunque en algunos países se prolongó durante los primeros años del siglo XIX. Fue denominado así por su declarada finalidad de disipar las tinieblas de la humanidad mediante las luces de la razón. El siglo XVIII es conocido, por este motivo, como el Siglo de las Luces. Los pensadores de la Ilustración sostenían que la razón humana podía combatir la ignorancia, la superstición y la tiranía para construir un mundo mejor. La Ilustración tuvo una gran influencia en aspectos económicos, políticos y sociales de la época. La expresión estética de este movimiento intelectual se denominará neoclasicismo.
  9. Talcott Parsons (13 de diciembre de 1902 – 8 de mayo de 1979) fue un sociólogo estadounidense. Es uno de los mayores exponentes del funcionalismo estructural en Sociología. Dicha teoría social sostiene que las sociedades tienden hacia la autorregulación, así como a la interconexión de sus diversos elementos (valores, metas, funciones, etc.). La autosuficiencia de una sociedad está determinada por necesidades básicas, entre las que se incluían la preservación del orden social, el abastecimiento de bienes y servicios, la educación como socialización y la protección de la infancia. Ver “Las Instituciones Sociales” en este mismo blog
  10. El diagrama de Pareto, también llamado curva cerrada o Distribución A-B-C, es una gráfica para organizar datos de forma que estos queden en orden descendente, de izquierda a derecha y separados por barras. Permite, pues, asignar un orden de prioridades. El diagrama facilita el estudio de las fallas en las industrias o empresas comerciales, así como fenómenos sociales o naturales.
  11. Ingeniería de software es la aplicación de un enfoque sistemático, disciplinado y cuantificable al desarrollo, operación y mantenimiento de software, y el estudio de estos enfoques, es decir, la aplicación de la ingeniería al software. Integra matemáticas, ciencias de la computación y prácticas cuyos orígenes se encuentran en la ingeniería. Una curiosidad, los diagramas que uso para describir las relaciones entre escuelas y autores en estos artículos son una simplificación de una técnica de modelado de datos de ingeniería del software denominada diagrama entidad-relación.
  12. Decil. Los cuantiles son puntos tomados a intervalos regulares de la función de distribución de una variable aleatoria. Existen diversos tipos de cuantiles, los cuartiles, que dividen a la distribución en cuatro partes (corresponden a los cuantiles 0,25; 0,50 y 0,75); los quintiles, que dividen a la distribución en cinco partes (corresponden a los cuantiles 0,20; 0,40; 0,60 y 0,80); los deciles, que dividen a la distribución en diez partes; los percentiles, que dividen a la distribución en cien partes.
  13. Evidentemente esto es una broma.

Bibliografía:
Teoría Sociológica ModernaGeorge Ritzer5ª EdiciónED. McGraw-HillMadrid 2001
Los orígenes de la teoría sociológicaMaría C. Iglesias, Julio R. Aramberri, Luis R. ZúñigaAkal EditorMadrid 1989
http://es.wikipedia.org
De cuando la sociología daba sus primeros pasos III: Reino Unido e Italia by Juan Carlos Barajas Martínez is licensed under a Creative Commons Reconocimiento-NoComercial-SinObraDerivada 4.0 Internacional License.Creado a partir de la obra en http://sociologiadivertida.blogspot.com.es/.