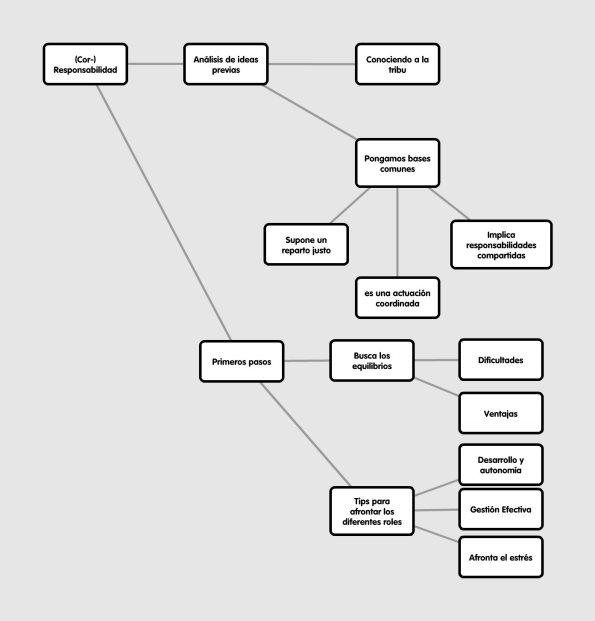
En estos cuatro días hemos avanzado en algunas cuestiones, centradas fundamentalmente, en la planificación y en la toma de conciencia de lo que queremos hacer en nuestra casa para lograr un entorno cálido, un hogar en paz, que nos permita poner posteriormente el foco en hacer un mundo mejor.
Hemos conocido a las personas y hemos trabajado duro para hacer un análisis de las ideas previas
Esta puede ser la síntesis visual de lo que se ha planteado aquí, hasta ahora, sobre esto.
Pero ha llegado el momento de dar un paso más, de seguir dando pasos para conseguir nuestro propósito.
Este esquema tiene que crecer y me gustaría presentarte hoy el siguiente punto. Me gustaría que me comentases como lo ves, si estoy divagando o si crees que lo que expongo aquí es coherente. Allá voy:

Como sabes bien hay numerosos trabajos, investigaciones y opiniones sobre la manera en la que el trabajo y el empleo afectan a la familia; una de las pocas cosas que me ha quedado clara después de trabajar muchas de estas investigaciones es que la búsqueda del equilibrio es clave, como en todo, se trata de una cuestión de sentido común. (Mantra para papás desquiciados: tengo que buscar el equilibrio entre la vida familiar y la laboral; si quiero hacerlo y si puedo soñarlo, puedo hacerlo)
De partida, se presentan dilemas ya que compaginar lo laboral y lo familiar presenta tanto ventajas como desventajas o dificultades. Cada familia tiene que bascular lo que le interesa más y decidir lo que conviene. En nuestro caso, familia larga,muy larga, dejar de trabajar uno de los dos adultos sería un suicidio ya que necesitamos la retribución de los dos puestos de empleo para financiar el tinglado que tenemos montado.
¿Qué prefieres? ¿te cuento las ventajas primero o las dificultades?
Empecemos por lo difícil:
- Sobrecarga de tareas y de roles
- Preocupación, angustia por las cuestiones vinculadas con el cuidado de dependientes (criaturas, mayores,…)
- Falta de tiempo
- Sentimientos de culpa
Lo positivo y las ventajas:
- Mayor retribución y mayores ingresos
- Igualdad de posición en cuanto a la toma de decisiones familiares
- Autoestima y satisfacción personal (que se proyectará también en familiar)
- Potenciación de la autonomía de tus descendientes
- Aumento de la participación de varones en las tareas del cuidado vinculadas con el hogar
Estoy seguro de que se te ocurren algunas más que añadir a cualquiera de las dos listas… si quieres usar los comentarios para señalar alguna que no haya puesto, podemos construir de manera colaborativa la lista
Las debilidades y las fortalezas, las ventajas y los inconvenientes, pueden (y de hecho lo hacen) generar numerosas situaciones de inseguridad, de ansiedad,… que lo que hacen es dificultar la toma de decisiones coherentes. Recuerda que hay muchas cuestiones en nuestra familia que requieren que tenga que funcionar como un reloj en muchos momentos del día. La incoherencia o la falta de coordinación entre la mamá y el papá sólo funcionan como rémoras. Es por ello que se hace imprescindible la adquisición y el desarrollo de lo que se conoce como habilidades de gestión del tiempo.
Para esto hay que trabajar cuestiones vinculadas con el desarrollo de la satisfacción personal y también con maneras de “contraataque” contra los malditos sentimientos de culpa.
Una técnica que nos puede ayudar:
- Haga un análisis por escrito de su situación. Haga especial hincapié en los aspectos positivos.
- Realice un listado con los sentimientos de culpa que tiene o que experimenta.
- Analice detenidamente si es su trabajo lo que provoca realmente los sentimientos que usted está experimentando.
- Decida si existen aspectos de su vida que necesita cambiar o que quiere cambiar. ¡OJO! hay que ser extremadamente realista y coherente. Está definiendo objetivos y los objetivos tienen que ser alcanzables por definición; en caso de que esto no sea así… el objetivo nacerá viciado y será imposible de alcanzar. Genere con estas reflexiones una lista de acción (una hoja de ruta)
Manejar los tiempos de manera eficaz es una cuestión clave. Planificar, organizar y comunicar de manera abierta ayudarán a evitar errores y preocupaciones en el trabajo dentro y fuera del hogar. No somos superpapás y tendremos que priorizar unas cuestiones sobre otras y tendremos que saber delegar otras tareas. Creer que somos capaces de hacerlo todo conseguirá, únicamente, que cada vez nos sintamos peor con nosotros mismos.
Técnica sencilla para empezar a tener una mejor gestión del tiempo:
- Haga un listado con lo que necesita hacer en los que se incluya su trabajo en casa y su trabajo fuera de casa. Incluya también las cosas para hacer con la familia, con su pareja, tiempo para usted mismo,…
- Priorice dicha lista con las cinco cosas más importantes para usted. Calcule el tiempo que invierte en cada una de ellas y realice un compromiso personal para realizarlas.
- Antes de abordar cualquier tarea…. organización.
- De su listado separe las tareas que pueden hacer otras personas de la unidad familiar y delegue dichos trabajos.
- Revise periódicamente su lista para que no sea rígida y sea flexible.
El camino hacia el equilibrio de las responsabilidades familiares es muy estresante. Imagina que quieres llevar al mismo tiempo las tareas diarias vinculadas a la paternidad, un trabajo a tiempo completo, las tareas domésticas, las aficiones personales y la vida personal… pffffffffffffffffffff Cuando nos sumergimos en la angustia… esto es lo que ven los ojos de las demas personas: agotamiento, olvido, tensión, agarrotamiento, letargo, impaciencia, irratibilidad, cinismo… si estas sensaciones o estos síntomas son cotidianos en tu vida ha llegado el momento de que hagas algo al respecto.
Recuerda que las familias somos ecosistemas y lo que sucede a una persona repercute sobre las demás de la unidad familiar. Y no te olvides de que el estrés no se da sólo en mayores; nuestros y nuestras peques experimentan también esto.
Te recomiendo que hagas algunas búsquedas por la red (con descriptores por ejemplo “Técnicas para reducir el estrés”) Hay muchísimos listados y muchas técnicas que son muy sencillas y muchas de ellas no suponen coste económico ninguno pero su ROI es brutal y sus beneficios son enormes.
Mañana empezaré a poner el foco más en los y las peques y en lo que pienso sobre sus responsabilidades en el hogar.
Usando este enlace podrás ver las mini-acciones de la
campaña #16días contra la #violenciadegenero #2013
