
La hormona estrógeno regula el consumo excesivo de alcohol en las mujeres, lo que hace que consuman grandes cantidades de alcohol en los primeros 30 minutos después de que se les ofrece, según un estudio preclínico dirigido por científicos de Weill Cornell Medicine. El estudio establece, por primera vez, que el estrógeno circulante aumenta el consumo excesivo de alcohol en las mujeres y contribuye a las diferencias sexuales conocidas en este comportamiento.
Estudios recientes indican que, durante el confinamiento por la pandemia, las mujeres aumentaron su consumo excesivo de alcohol más que los hombres. Ese comportamiento tiene consecuencias importantes para la salud de las mujeres. De hecho, las mujeres tuvieron muchas más visitas al hospital y complicaciones relacionadas con el alcohol que los hombres durante y después de la pandemia.
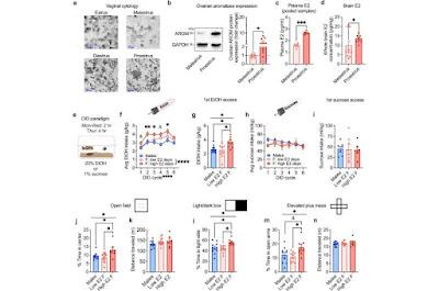
El estudio de 2021 demostro que una subpoblación específica de neuronas en una región del cerebro llamada núcleo del lecho de la estría terminal (BNST) era más excitable en ratones hembra que en machos. Esta mayor actividad se correlacionaba con su comportamiento de consumo excesivo de alcohol. Para evaluar la posible participación del estrógeno, los investigadores, comenzaron por controlar los niveles hormonales durante todo el ciclo de ratones hembra. Luego, les sirvieron alcohol. Descubrieron que cuando una hembra tiene un alto nivel de estrógeno circulante, bebe mucho más que en los días en que su nivel de estrógeno es bajo.
Ese aumento de la actividad neuronal se reflejó en una mayor actividad de esas mismas neuronas en el BNST. Ese aumento adicional de la actividad neuronal significa que los ratones beben la botella con más fuerza, en particular durante los primeros 30 minutos después de que el alcohol está disponible, un comportamiento al que el se refieren como carga frontal.
Descubrieron que los receptores de la superficie celular permiten que el estrógeno actúe rápidamente. Aunque los investigadores sospechaban que el estrógeno tendría un efecto sobre el consumo de alcohol, les sorprendió su mecanismo de acción. Esta hormona esteroidea regula las conductas uniéndose a receptores que luego viajan al núcleo, donde alteran la actividad de genes específicos, un proceso que puede llevar horas.
Por ello, los investigadores probaron el estrógeno que había sido modificado para que no pudiera entrar en las células y unirse a los receptores nucleares y determinaron que cuando el estrógeno promueve los atracones, la hormona se une a los receptores en la superficie de las neuronas, donde modula directamente la comunicación entre células. Esa acción rápida impulsa la ingesta de alcohol en las primeras etapas de la gestación cuando el nivel de estrógeno es alto.
El equipo identificó el receptor de estrógeno que media este efecto y determinó que se expresa en las neuronas BNST excitadas y en neuronas de otras regiones cerebrales que las excitan. Los investigadores están investigando ahora los mecanismos de señalización de este efecto y también examinarán si el mismo sistema regula el consumo de alcohol en los hombres. La única diferencia será la fuente de estrógeno, que en los hombres sin una fuente ovárica depende de la conversión local de testosterona en estrógeno en el cerebro.
La inhibición de la enzima que sintetiza los estrógenos podría ofrecer un tratamiento novedoso para reducir selectivamente el consumo de alcohol cuando aumentan los niveles hormonales. Actualmente, se utiliza una versión de este inhibidor aprobada por la FDA para tratar a mujeres con cánceres sensibles a los estrógenos.
Estos hallazgos, fueron publicados hoy en la revista Nature Communications.
