Conocer los errores que cometemos que nos han esclavizado, pretender alcanzar la felicidad , realización y trascendencia puede llevarnos a todo lo contrario en caso de que no manejemos adecuadamente el despertar de nuestra propia dignidad. Es decir, detrás de un Apr:. que no alcanza la culminación de la Mónita del Pr:. Gr:. hay necesariamente un mal manejo de la frustración.
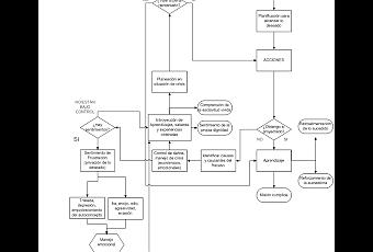
Frustrar proviene del latín frustrare y es privar a uno de lo que deseaba o bloquear algún comportamiento dirigido a alcanzar una meta. El poner todo nuestro empeño en alcanzar algo y no lograrlo nos produce ira, decepción. Más aún, un hombre frustrado es aquel que quiso desarrollar su vocación y no lo logró en la medida de sus posibilidades. Es normal sentirla y vivirla, el problema es el mal manejo de la misma, ya que podemos acumular frustración respecto a nosotros mismos, siendo en esos casos que la frustración interna se manifiesta hasta que la externa se configura para tal efecto. Es decir, hasta que se brinda la oportunidad mediante una frustración externa es que podemos ser conscientes de ello. Generalmente, la vivimos intensamente en situaciones sin solución, cuando somos defraudados en nuestras expectativas de recompensa o bloqueados en nuestro sendero (ver Figura 1).
Aprender a manejar la frustración no es sencillo. Implica mucha autoconsciencia, autocontrol y motivación. El juego nos ayuda a aprender a ganar y perder, debido a que hay poco en juego, es sencillo, en la vida real no tanto, ya que cuando se depositan todas tus aspiraciones en una sola oportunidad es imposible superar las cuestiones de la noche a la mañana. Es cuando por evadirnos nos podemos llegar a volver esclavos del vicio, del pecado, de la ambición y del ego.
Una persona satisfecha, exitosa, que logra lo que se propone, que no es otro sino alguien que ha intentado obtener lo que desea de muchas maneras, con los recursos disponibles a su alcance y empleando una estrategia adecuada. Ello requiere un profundo cultivo del ethos individual, que se realiza en la Masonería mediante el estudio de la filosofía, de la moral y de la virtud, para poder actuar con ética ante la crisis, ante la crisis y el máximo respeto posible a nuestra idiosincrasia. Cultivar nuestra interioridad es nuestra oportunidad que está presente en situaciones en las que la exterioridad está en jaque, de nosotros depende tomarla.
Figura 1. El Proceso de la Frustración. Fuente: Elaboración propia.
Debido a la importancia de nuestros elevados ideales, los masones debemos de tener mucha entereza y tolerancia a la frustración, para realizar esa labor de rotomartillo, que incansable golpea contra la pared, del mallete que desbasta perseverantemente la piedra bruta hasta lograr el resultado. En suma, la resiliencia es una cualidad altamente masónica.
Sin embargo, la realidad es que hay que manejar la frustración de manera adecuada, siempre recuperando el sentido de nuestra existencia. Al igual que un cincel al ser rebotado por la fuerza bruta de granito no puede perder sentido, La mano es la voluntad del masón quien le recordará hacia dónde se dirige.
La frustración impacta más a las personas con baja autoestima, sin plan de vida y con objetivos poco definidos, así como a los que tienen una escasa vivencia de valores. Los masones tenemos que aprender a lograr nuestros propósitos. Esto se aprende desde la Cam:. de Rrefl:. Cuando conocemos la finitud de nuestra temporalidad y que para optimizar la oportunidad de vida debemos de realizar un plan de vida, en lo individual, en lo colectivo, en lo familiar, en lo masónico, en lo laboral, deportivo, etcétera.
Muchos masones no se encuentran completamente cómodos con ello y buscan una religión, ya que en lo litúrgico su alma halla consuelo, en el devenir grupal del rosario y en la individualidad de la oración encuentran el religamiento con el trascendido, con el Cristo ó Mesías de su religión. Sin excluir esta vía, el Mas:. debe ser capaz de racionalizar sus objetivos y comprender en plenitud los patrones de su conducta.
La pregunta es: ¿dónde enseña la Masonería a no frustrarnos y a lograr nuestros propósitos?
La masonería no enseña específicamente cómo alcanzar todos nuestros objetivos, pero sí nos enuncia claramente los límites y cualidades que deben de tener nuestras acciones. Un masón puede perder, puede ser bloqueado en su camino, puede sucumbir en el intento, puede llegar a sentir frustración abiertamente, es válido y respetable. El resto de lo que nos pasa tiene que ver con nuestro manejo que hagamos de la frustración, en donde nuestra formación masónica nos tiende un sendero que nos reivindica y nos impele a retomar el camino.
Para ello, nos invito a que en nombre del GADU:. seamos guerreros del bien común, de nuestros planes de buena voluntad y de luz, para que alcancemos en hermandad nuestra trascendencia. Ni nuestros geniales e ilustres predecesores ni tampoco la humanidad esperarían menos de nosotros.
Or:. de Morelia, Michoacán, a 27 de octubre de 2012, E:. V:.
Frat:.
MDP
¡Es Cuanto!
Bibliografía consultada.Compendio de la Mónita Secreta de los 33 Grados del Rito Escocés Antiguo y Aceptado. Ed. Memphis. México, 1967.
Fuente: Masón de Pants