Centrándonos en Shinkage Ryu iaido, hay que decir que Kashima sensei transmitió su arte a varios maestros: Kashima Seiji, Kobayashi sensei, Mori Juro (ganador del tercer All Japan Iaido Taikai) y Akita Moriji. Este último fue quién enseñó a Matsuoka Yoshitaka sensei (Hachidan Kyoshi).
El grupo de Kahima Seiji se puede ver en este vídeo (los autores impiden insertarlo) y este otro:
Mori Juro y su alumno Mouri Keisuke:
Akita Moriji (de este embu ya hablamos aquí)
… y Matsuoka Yoshitaka sensei
En el siguiente vídeo podéis ver dos ramas distintas de Shinkage ryu:
…y aquí a Kazuma Tsuchiya sensei (Hachidan Kyoshi) en el Sakuranbo taikai
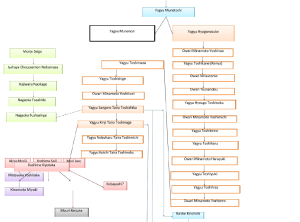
Por último, como sabemos que todo este desfile de nombres puede resultar abrumador, he hecho un diagrama con las diferentes líneas de Shinkage ryu que podéis ver haciendo click en la captura:

Referencias:
Iaido: History, Teaching & Practice Of Japanese Swordsmanship, de William De Lange. Ed. Weatherhill, Londres 2002
Shinkage-Ryu, mind and body to strengthen with a Japanese sword, de Masao Oyama. Rakuten, Tokio 2005.
