
Según GTD una vez aclarado el contenido de las bandejas de entrada es necesario organizar este en diferentes contenedores. Lo que se lleva a cabo en la tercera fase de la metodología: organizar. La tarea de organizar en GTD se realiza inmediatamente después de clarificar, siendo la separación entre estas dos fases más bien conceptual que operativa.
Esta entrada forma parte de una serie introductoria sobre GTD que consta de las siguientes entregas:
Organizar las tareas para trabajar mejor
Una vez aclarado que es cada una de las cosas que se habían capturado en las bandejas de entrada es necesario organizarlas para poder trabajar con ellas de forma eficiente. Algo que se hace asignando cada elemento a un contenedor diferente. De este modo, cuando sea necesario acceder a cada uno de los elementos estos se encontrarán en un sitio específico, facilitando su recuperación. Pudiendo ser estos elementos tanto tareas pendientes como recursos de referencia. Esta posibilidad es el motivo por el que se habla de contenedores y no de listas de tarea, todo aquello que se ha capturado no tiene porqué ser únicamente tareas, también puede ser información relevante o no.
Elementos que no requieren ninguna acción
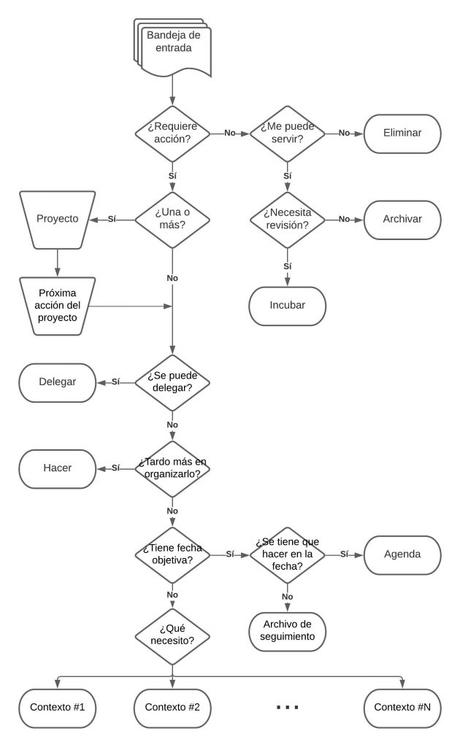
Todos aquellos elementos para los que durante el proceso de aclarado se concluyó que no era necesario realizar ninguna acción tienen tres posibles destinos: eliminar, archivar o incubar.
Eliminar
Todo aquello que no requiere ninguna acción y no es necesario conservar en un futuro se debe eliminar. Conservar demasiada información en el sistema archivo hará que sea más difícil encontrar lo que se desea encontrar en el futuro, incluso con las modernas herramientas de búsquedas que existen actualmente en los programas informáticos de almacenamiento de datos. Además de ocupar espacio en los discos duros o el almacenamiento en la nube de forma innecesaria.
Esto es lo que se hace de forma rutinaria con los correos basura que son eliminados nada al ser identificados como tales. Algo que incluso se ha delegado a filtros basados en inteligencia artificial. Para el resto de los elementos deberemos decidir si la información puede ser necesaria o no en el futuro y actuar en consecuencia. Por ejemplo, existe información que puede ser necesaria para realizar una tarea en un momento, pero no en el futuro, cómo puede ser un catálogo o un número de teléfono al que llamar. En estos casos lo mejor es eliminar la información una vez que no es necesario.
Archivar
Aquellos elementos que no requieren de ninguna acción en este momento, ni la van a requerir en el futuro, pero puede ser necesario recurrir a ellos deben ser archivados. En este grupo caen elementos tales como las facturas de compra, manuales u otra información similar. Generalmente no es necesario disponer de las facturas de compra, pero, en el caso de aparecer un defecto de fabricación, lo será para reclamar durante el periodo de garantía. Lo mismo aplica a los manuales, una vez puesta en marcha lo que sea, no suele ser necesario recurrir a estos de manera habitual, pero lo puede ser para realizar operaciones de mantenimiento que no son habituales.
El archivado de la información se puede realizar tanto de forma física como electrónica, aunque cada vez es más habitual la segunda. En ambos casos el proceso de archivado debería poder realizarse de forma rápida en menos de un minuto. Cuando esto no es así se vuelve una tarea tediosa, por lo que en lugar de archivar se procede a amontonar la información, lo que dificultará su posterior recuperación. O incluso peor, que en lugar de archivar la información se elimine.
Cada vez es menos necesario archivar cierta información como pueden ser catálogos y manuales. Cuando es necesario recurrir a estos se pueden encontrar fácilmente en línea con una sola búsqueda, algo que puede llevar menos de un minuto. Por lo que archivarlos en un sistema propio puede que no tenga ninguna ventaja, incluso podría tener desventajas si la búsqueda no es tan eficiente.
Incubar
Finalmente, entre los elementos que no requieren acción se encuentra aquellos que la podrían requerir en un futuro. Por lo que es necesario hacer un seguimiento periódico de estos asuntos. Puede ser que nunca sea necesario realizar alguna acción, muchos asuntos se pueden solucionar solos simplemente dejando pasar el tiempo, y cuando se soluciones simplemente se eliminan de la lista de seguimiento. Estos son los elementos que se deben incubar.
Los asuntos para incubar se deben guardar en una lista llamada "Algún día/Tal vez" que es necesario revisar todas las semanas para detectar posibles cambios de estado. Si se hace bien el contenido de estas listas puede crecer rápidamente, por lo que su revisión periódica puede ser demasiado tediosa. Además, algunos asuntos no requieren una revisión periódica, solamente es necesario acceder a ellos cuando se da una condición. Por ejemplo, una lista de posibles destinos vacacionales, solamente será necesario revisar cuando se planean unas vacaciones, no todas las semanas.
El problema para lidiar con grandes listas "Algún día/Tal vez" es dividir estas en varias. José Miguel Bolívar proponen en su libro crear una lista "Esta semana no" con las acciones que es necesario revisar y dejar "Algún día/Tal vez" para el resto de las tareas que no requieren revisión periódica sino cuando sea necesario (libros a leer, películas a visiones, sitios para visitar, etc.). Una solución que es bastante sencilla. Aunque tampoco sería un problema tener varias listas de este estilo (una para libros, otra para películas, etc.) siempre que sea fácil saber qué hay en cada una y cuales es necesario revisar todas las semanas.
Elementos que requiere acción
Después de organizar los elementos que no requieren acción nos quedan aquellos que requieren acción. En este caso es necesario diferenciar entre los que tienen una fecha objetiva y aquellos que no.
Es necesario recordar que en GTD una fecha objetiva es aquella que viene impuesta desde fuera. Aquellas fechas en las que, si la tarea no se ha finalizado, generará problemas. Por ejemplo, la fecha de entrega de un informe. Pero no aquellas fechas auto impuestas y que, en caso de ser superadas con la tarea sin realizar, no supongan ningún problema.
La regla de los dos minutos
Al organizar los elementos que requieren acción es cuando se debe evaluar la aplicación de la famosa regla de los dos minutos. Una regla que indica que en el caso de que sea más rápido hacer la tarea que procesarla debería hacerse ya y no guardarla en una lista para hacer más tarde. No hay que tomar los "dos minutos" como un tiempo exacto, sino que como indicación.
Entre el tipo de tareas que caen dentro de esta regla se encuentra contestar a con correo electrónico que no requiere más preparación. Generalmente no se incluirían las llamadas, ya que suelen requerir más de dos minutos.
Delegar: a la espera
Si la tarea la puede hacer otra persona esta se deberá delegar. Aunque es necesario mantener este bajo control para garantizar que se realice en plazo. Por lo que, una vez delegada, ésta se deberá guardar en una lista llamada "A la espera" en la que se almacenarán todas las tareas pendientes de hacer por otra persona y que se encuentran bajo nuestra responsabilidad.
Esta lista también se debe revisar de forma periódica. Así, en el caso de que una tarea no se realice en plazo es posible reclamar la misma a la persona sobre la que se ha delegado. Garantizando de este modo la realización de esta, así como la gestión de imprevistos.
Tareas con fecha objetiva
Las tareas que tienen una fecha objetiva son las primeras que se deben realizar siempre que sea posible. Estas tareas, al tener una fecha límite, existe un riesgo de finalizarlas fuera de plazo, cosa que no sucede en las tareas que no cuentan con fecha objetivo.
Dentro de las tareas con fecha objetiva hay que distinguir dos casos: las que se deben realizar en o antes de una fecha y las que se deben realizar después de una fecha.
Tareas a realizar en o antes de en una fecha objetiva
Las tareas que se deben realizar antes o en una fecha se deben guardar en el calendario. Por ejemplo, una reunión. Las reuniones solamente se pueden realizar el día y la hora señalada, por lo que se debe apuntar en el calendario y reservar la fecha.
Por otro lado, un ejemplo de tarea que se debe realizar antes de una fecha puede ser la presentación de un informe. Este se tendrá que finalizar y entregar antes de una fecha, por lo que esta ira también al calendario y este se preparará tan pronto como sea posible.
Tareas a realizar después de una fecha objetiva
Las tareas que se deben realizar después de una fecha deberán ir a un archivo de seguimiento que se debe evaluar de forma periódica. En este grupo caen las tareas que, por algún motivo, no se pueden realizar antes de una fecha dada. Por ejemplo, preparar el informe de ventas de septiembre. Un informe que no se puede preparar hasta que se disponga de los datos de venta del mes, por lo que no se puede preparar hasta principios del mes siguiente.
Las tareas por realizar después de una fecha también pueden tener fecha límite. Esto es, la tarea no se puede realizar antes de un día, pero se tiene que finalizar antes de otro. Por ejemplo, la declaración de impuestos, esta no se puede presentar hasta que se inicie el plazo de presentación y además tiene una fecha límite que es cuando finaliza el plazo de presentación.
Tareas sin fecha objetiva
Finalmente, las tareas sin fecha objetiva se pueden hacer en cualquier momento una vez se haya aclarado. Al no existir ninguna limitación temporal para no realizarlas. Estas tareas se guardan en una lista de próximas acciones.
Para seleccionar cuál entre las tareas de la lista de siguientes acciones se realizar se usa lo que en GTD se llama contexto. Definiéndose como un contexto cualquier herramienta, lugar o persona que sea necesario para llevar a cabo la tarea. Así, para seleccionar una próxima acción, solamente se debe seleccionar un contexto y consultar las tareas que se han almacenado dentro de esa lista. Siendo necesario definir los contextos en base a las necesitaste de cada uno. Manteniendo el mínimo número de contextos, pero evitando tener algunos que genéricos, esto es, evitando que sí se ha seleccionado un contexto solamente algunas tareas de los mismos se puedan llevar a cabo en ese momento.
Contextos
Al final para los contextos se suelen usar listas, algunas de las que se suelen usar en GTD son:
- Agenda: este contexto es para todas aquellas tareas que requieran de otra persona para ser realizadas, por ejemplo, los temas a tratar con un compañero. Dependiendo de los casos se puede crear una lista de agenda por persona, aunque se debería dejar únicamente para aquellas con las que se interactúa de forma habitual.
- En cualquier lugar: aquellas tareas que no requieran recursos para realizarse se deben guardar en esta lista.
- Llamadas: es habitual guardar las llamadas pendientes en una lista, de este modo, cuando se coge el teléfono se pueden hacer todas las pendientes. Esta lista también se puede dividir en función de las necesidades, como una división por horario para aquellas que solamente se pueden realizar por la mañana o durante todo el día.
- Ordenador: las tareas que requieren de un ordenador, como puede ser preparar un informe, se deben guardar en esta lista.
- Recados: aquellas tareas que se deben realizar en ciertos lugares, tales como compras, se deben guardar en esta lista. De este modo, cuándo se va a la tintorería para recoger la ropa podremos ver en esta lista que también necesitamos comprar algo en la ferretería.
- Casa: todas las tareas que se deben realizar en casa se deben llevar a esta lista. Aquí no es aconsejable crear contextos habitación.
- Oficina: las tareas que solamente se pueden hacer en la oficina son las que se deben mover a esta lista.
En base a todo esto se puede actualizar el diagrama de flujo de la metodología GTD presentado en la entrada de clarificar incluyendo también los puntos de esta fase.

Proyectos
En GTD todos los objetivos que requieren más de una acción para completarse, aunque sean dos, se llaman proyectos. Los cuales se organizan mediante una lista de seguimiento de proyectos. En esta lista de seguimiento se guardan únicamente los proyectos activos, no las próximas acciones asociadas o cualquier material de referencia. Las próximas acciones extraídas de un proyecto se guardan como cualquier acción en el calendario o en la lista de su contexto. Por otro lado, el material de referencia se guarda en un archivo.
El procedimiento para trabajar con estos objetivos es el siguiente. Al revisar la lista de proyectos se debe comprobar que existe un registro en el calendario, próxima acción o algo a la espera asociado al proyecto, en caso de que no sea así se definirá una. Estas acciones se procesan como si fuese una acción independiente, guardándose en el calendario o en la lista de próximas acciones. Eliminando el proyecto de la lista cuando este se ha conseguido.
El motivo por el que se hace esta división es para igualar los proyectos con las tareas sencillas. Esto es así porque los proyectos generalmente requieren de varios contextos para poderse realizar (llamada, ordenador, recado, etc.). Así que, en el caso de que no se hiciese la división, a la hora de seleccionar una próxima acción los proyectos nunca se escogerían porque no se puede realizar en un único paso.
Conclusiones
La fase de organizar en GTD se suele realizar inmediatamente después de la fase de aclarado, siendo una división básicamente conceptual. Esta tercera fase lo que nos enseña es a guardar todos los elementos aclarados para poder localizarlos cuando sea necesario de una forma rápida, minimizando los riesgos de que algo de esto se pierda. Una vez organizado todo el trabajo, la siguiente fase de la metodología GTD es evaluar o reflexionar.
